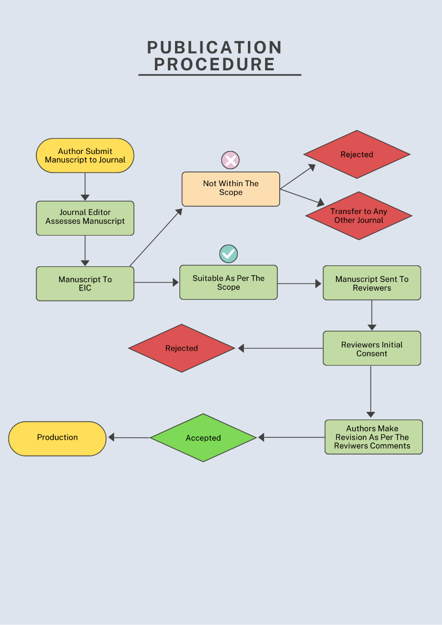
Publication Procedure

Manuscript Submission:

Authors initiate the submission process by logging in to the Bryn Publishers Website.

Enter manuscript information, including journal, title, abstract, and keywords.

Upload manuscript files (MS Word or PDF format), figures, tables, and supplementary materials. After selecting all files, click "Save & Continue".

Editorial Review:

Bryn Publishers will receive an alert for new submissions.

Bryn Publishers will assign suitable reviewers to evaluate the manuscript.

Reviewers will conduct peer review.

Peer Review Process:

Reviewers may accept or decline the manuscript.

Reviewers provide feedback and recommendations.

Publication Location:

Situated within the United States, our publications are proudly rooted in the nation.

Editorial Decision:

Authors will receive a notification with the decision.

Proceed For Revisions (If Required):

If revisions are requested, authors submit a revised manuscript with a response letter.

EIC Final Review:

Revised manuscripts undergo a final review by Reviewers and EiC.

Communication Of Decision:

Bryn Publishers will communicate the final editorial decision to the authors.

In House Publication Process:

Accepted manuscripts will be prepared for publication, including formatting, language editing, figure improvement, and proofreading.

Publication Release:

Manuscripts are published in the designated journal.

Publication Procedure Image

© 2026 Bryn Publishers. All Rights Reserved.